Zhongke's Channel
01:01 · Apr 23, 2025 · Wed
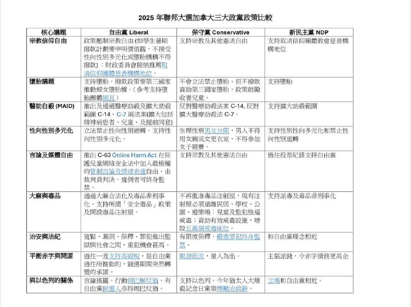
教会群里发的这次加拿大联邦选举各党派的竞选政策信息。最近支持保守党的人看到民调落后,好像都很着急啊,纷纷各方奔走呐喊。个人感觉保守党民调落后,但是从身边接触的人来看保守党的支持度还是非常高的,这次胜选应该十有八九。如果自由党还能连任,真的要离开加拿大了。。。
Home
Powered by
BroadcastChannel
&
Sepia